S6 El Universo(tópicos de estudio avanzados)
S6 El Universo(tópicos de estudio avanzados)
Cosmología
La cosmología es la ciencia que estudia la composición, evolución y propiedades del universo con el fin de entender su origen y evolución. Esta palabra deriva del griego κόσμος, kosmo, que significa “cosmos, orden”, y λογια, loguía, que indica “estudio”.
La cosmología ha sido tema de estudio y observación desde épocas muy remotas cuando los hombres de las civilizaciones antiguas buscaban respuestas a diversos temas que influían en sus actividades diarias como el movimiento de la luna, las estrellas, los eclipses, entre otros.
En astrofísica, la cosmología, también llamada cosmología moderna, estudia los fenómenos que presenta el universo para identificar a través de la ciencia las leyes generales que puedan explicar el origen y la evolución del universo.

Figura 1. Mapa de expanción del Universo. La cosmología estudia el origen y evolución del universo.
Astrofísica
La astrofísica es una ciencia experimental, se basa en la observación de los fenómenos y las propiedades de los cuerpos estelares a través de la astronomía, los cuales se pueden explicar a través de las leyes y fórmulas de la física.

Figura 2. Astrofísica
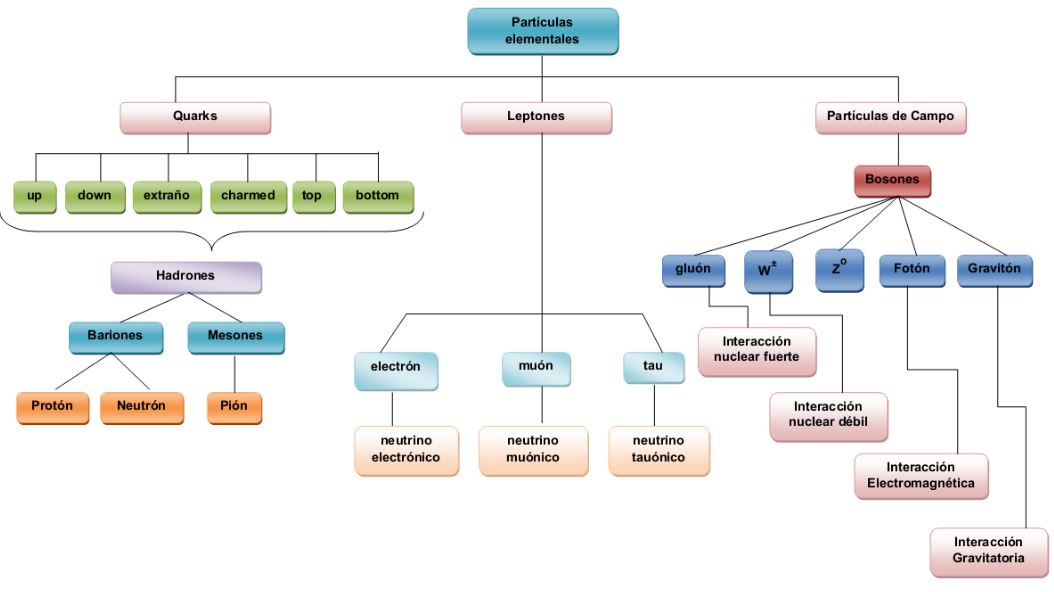
Física de partículas
La física de partículas es la rama de la física que estudia los componentes elementales de la materia y las interacciones entre ellos. Se conoce a esta rama también como física de altas energías, debido a que a muchas de estas partículas solo se les puede ver en grandes colisiones provocadas en los aceleradores de partículas.
En la actualidad, las partículas elementales se clasifican siguiendo el llamado modelo estándar en dos grandes grupos: bosones y fermiones. Los bosones tienen espín entero (0, 1 o 2) y son las partículas que interactúan con la materia, mientras que los fermiones tienen espín semientero (1/2 o 3/2) y son las partículas constituyentes de la materia. En el modelo estándar se explica cómo las interacciones fundamentales en forma de partículas (bosones) interactúan con las partículas de materia (fermiones). Así, el electromagnetismo tiene su partícula llamada fotón, la interacción nuclear fuerte tiene al gluón, la interacción nuclear débil a los bosones W y Z y la gravedad a una partícula hipotética llamada gravitón. Entre los fermiones hay más variedad; se encuentran dos tipos: los leptones y los quarks. En conjunto, el modelo estándar contiene 24 partículas fundamentales que constituyen la materia (12 pares de partículas y sus correspondientes anti-partículas) junto con tres familias de bosones de gauge responsables de transportar las interacciones.

Figura 3. Partículas elementales.

Figura 4. Cuadro del Modelo Estandar de Partículas Elementales.

Figura 5. Diagrama de Feynman y la ecuación física correspondiente a dicho diagrama.

Figura 6. Cuadro del Modelo Estandar de Partículas Elementales Ampliado. En este cuadro además se muestran las interacciones con las cuatro fuerzas fundamentales de la naturaleza:electomagnética,fuerza nuclear débil, fuerza nuclear fuerte, y la fuerza o interacción gravitacional.
Los principales centros de estudio sobre partículas son el Laboratorio Nacional Fermi o Fermilab, en Estados Unidos y el Centro Europeo para la Investigación Nuclear o CERN, en la frontera entre Suiza y Francia. En estos laboratorios lo que se logra es obtener energías similares a las que se cree que existieron en el Big Bang y así se intenta tener cada vez más pruebas del origen del universo.

Figura 7. Fermilab,EUA.

Figura 8. CERN,en la frontera entre Suiza y Francia.
Supersimetría(o como la conocen los físicos por sus siglas en inglés, SUSY) es una de las teorías más populares que postulan la existencia de física más allá del Modelo Estándar de Física de Partículas (teoría que describe las partículas elementales y sus interacciones). El Modelo Estándar se construye a partir de simetrías muy fundamentales que dan lugar a leyes de conservación: SUSY incluye todas las simetrías que ya contiene el Modelo Estándar y añade otra más que involucra a un número cuántico llamado espín (en inglés spin, 'giro'), una propiedad de las partículas elementales que hace referencia a su momento angular intrínseco.
Este número cuántico divide a todas las partículas conocidas en dos tipos: fermiones (con espín semientero) y bosones (con spin entero). Los fermiones en el Modelo Estándar son los quarks y los leptones (como por ejemplo el electrón), mientras que los bosones son los mediadores de las interacciones (como por ejemplo el fotón).
Lo que postula SUSY es que a cada partícula del Modelo Estándar le corresponde un compañero supersimétrico que tiene el espín contrario. Es decir, por cada fermión, SUSY añade un bosón y por cada bosón añade un fermión. Por tanto, el número de partículas predicho por SUSY es el doble que en el Modelo Estándar.

Figura 9. SUSY.
Agujeros negros, Agujeros de gusano, Puentes de Einstein-Rosen.
Un agujero negro es una región finita del espacio en cuyo interior existe una concentración de masa lo suficientemente elevada como para generar un campo gravitatorio tal, que ninguna partícula –ni siquiera la luz– puede escapar de él. Los agujeros negros pueden ser capaces de emitir un tipo de radiación, la radiación de Hawking, conjeturada por Stephen Hawking en la década de 1970.

Figura 10. Representación artística de un agujero negro.
Un agujero de gusano, también conocido como puente de Einstein-Rosen, es una teoría, característica topológica de un espacio-tiempo, descrita en las ecuaciones de la relatividad general, que esencialmente consiste en un atajo a través del espacio y el tiempo. Un agujero de gusano tiene por lo menos dos extremos conectados a una única garganta, a través de la cual podría desplazarse la materia. Hasta la fecha no se ha hallado ninguna evidencia de que el espacio-tiempo conocido contenga estructuras de este tipo, por lo que en la actualidad es solo una posibilidad teórica en la física.

Figura 11. Agujero de gusano o puente de Einstein-Rosen.
Teoría de la relatividad

Figura 12. Impresión de un artista sobre la teoría de la relatividad.
La teoría de la relatividad incluye tanto a la teoría de la relatividad especial(marcos de referencia estáticos) como la de la relatividad general(marcos de referencia dinámicos), formuladas principalmente por Albert Einstein a principios del siglo XX, que pretendían resolver la incompatibilidad existente entre la mecánica newtoniana y el electromagnetismo.
La teoría de la relatividad especial, publicada en 1905, trata de la física del movimiento de los cuerpos en ausencia de fuerzas gravitatorias, en el que se hacían compatibles las ecuaciones de Maxwell del electromagnetismo con una reformulación de las leyes del movimiento. En la teoría de la relatividad especial, Einstein, Lorentz y Minkowski, entre otros, unificaron los conceptos de espacio y tiempo, en un ramado tetradimensional al que se le denominó espacio-tiempo.
La teoría de la relatividad especial fue una teoría revolucionaria para su época, con la que el tiempo absoluto de Newton quedó relegado y conceptos como la invariabilidad en la velocidad de la luz, la dilatación del tiempo, la contracción de la longitud y la equivalencia entre masa y energía fueron introducidos. Además, con las formulaciones de la relatividad especial, las leyes de la Física son invariantes en todos los sistemas de referencia inerciales; como consecuencia matemática, se encuentra como límite superior de velocidad a la de la luz y se elimina la causalidad determinista que tenía la física hasta entonces. Hay que indicar que las leyes del movimiento de Newton son un caso particular de esta teoría donde la masa, al viajar a velocidades muy pequeñas, no experimenta variación alguna en longitud ni se transforma en energía y al tiempo se le puede considerar absoluto.
La teoría de la relatividad general, publicada en 1915, es una teoría de la gravedad que reemplaza a la gravedad newtoniana, aunque coincide numéricamente con ella para campos gravitatorios débiles y velocidades «pequeñas». La teoría general se reduce a la teoría especial en presencia de campos gravitatorios. La relatividad general estudia la interacción gravitatoria como una deformación en la geometría del espacio-tiempo. En esta teoría se introducen los conceptos de la curvatura del espacio-tiempo como la causa de la interacción gravitatoria, el principio de equivalencia que dice que para todos los observadores locales inerciales las leyes de la relatividad especial son invariantes y la introducción del movimiento de una partícula por líneas geodésicas. La relatividad general no es la única teoría que describe la atracción gravitatoria, pero es la que más datos relevantes comprobables ha encontrado. Anteriormente, a la interacción gravitatoria se la describía matemáticamente por medio de una distribución de masas, pero en esta teoría no solo la masa percibe esta interacción, sino también la energía, mediante la curvatura del espacio-tiempo y por eso se necesita otro lenguaje matemático para poder describirla, el cálculo tensorial. Muchos fenómenos, como la curvatura de la luz por acción de la gravedad y la desviación en la órbita de Mercurio, son perfectamente predichos por esta formulación. La relatividad general también abrió otro campo de investigación en la física, conocido como cosmología y es ampliamente utilizado en la astrofísica.

Figura 13. Curvatura del espacio-tiempo explicando la órbita que sigue la luna alrededor la Tierra.
El 7 de marzo de 2010, la Academia Israelí de Ciencias exhibió públicamente los manuscritos originales de Einstein (redactados en 1905). El documento, que contiene 46 páginas de textos y fórmulas matemáticas escritas a mano, fue donado por Einstein a la Universidad Hebrea de Jerusalén en 1925 con motivo de su inauguración.

Figura 14. Lente gravitacional. En astrofísica una lente gravitatoria, también denominada lente gravitacional, se forma cuando la luz procedente de objetos distantes y brillantes como quasares se curva alrededor de un objeto masivo situado entre el objeto emisor y el receptor.
Teoría de cuerdas
Las teorías de cuerdas son una serie de hipótesis científicas y modelos fundamentales de física teórica que asumen que las partículas subatómicas, aparentemente puntuales, son en realidad «estados vibracionales» de un objeto extendido más básico llamado «cuerda» o «filamento».
De acuerdo con estas teorías, un electrón no sería un "punto" sin estructura interna y de dimensión cero, sino una cuerda minúscula en forma de lazo vibrando en un espacio-tiempo de más de cuatro dimensiones; de hecho, el planteamiento matemático de esta teoría no funciona a menos que el universo tenga once dimensiones. Mientras que un punto simplemente se movería por el espacio, una cuerda podría hacer algo más: vibrar de diferentes maneras. Si vibrase de cierto modo, veríamos un electrón; pero si lo hiciese de otro, veríamos un fotón, un quark o cualquier otra partícula del modelo estándar dependiendo de la forma concreta en que estuviese vibrando. Estas teorías, ampliada con otras como la de las supercuerdas o la Teoría M, pretende alejarse de la concepción del punto-partícula.

Figura 15. ¿Cómo son las interacciones en el mundo subatómico?: líneas espacio-tiempo como las partículas subatómicas en el modelo estándar (izquierda) o cuerda cerrada sin extremos y en forma de círculo como afirma la teoría de cuerdas (derecha).

Figura 16. Niveles de aumento de la materia: 1. Materia, 2. Estructura molecular, 3. Átomos, 4. Electrones, 5. Quarks(protones y neutrones), 6. Cuerdas.
Teoría de supercuerdas
La teoría de supercuerdas es un esquema teórico para explicar todas las partículas y fuerzas fundamentales de la naturaleza en una sola teoría, que modela las partículas y campos físicos como vibraciones de delgadas cuerdas supersimétricas, las cuales se mueven en un espacio-tiempo de más de cuatro dimensiones, más exactamente 10 dimensiones y una temporal.

Figura 17. Representación visual de una variedad de Calabi-Yau. Se postula que las dimensiones extras de la teoría de supercuerdas tienen esta forma.
Una de las motivaciones esgrimidas por los teóricos de las supercuerdas es que el esquema es una de las mejores teorías candidatas para formular una teoría cuántica de la gravedad. La teoría de las supercuerdas es una taquigrafía de la teoría supersimétrica de cuerdas porque, a diferencia de la teoría de cuerdas bosónica, ésta es la versión de la teoría de cuerdas que, mediante la supersimetría, incorpora a los fermiones.
La teoría de las supercuerdas comprende cinco teorías o formulaciones alternativas de teorías de cuerdas combinadas, en la que se han introducido requerimientos de supersimetría. El nombre de teoría de cuerdas se usa actualmente como sinónimo, ya que todas las teorías de cuerdas ampliamente estudiadas son, de hecho, teorías de supercuerdas.
La idea fundamental es que las partículas en realidad son cuerdas que vibran en resonancia a una frecuencia de la longitud de Planck y en donde el gravitón sería una cuerda de espín 2 y masa nula.
Recientemente se ha podido probar que varias de estas formulaciones son equivalentes y tras todas ellas podría existir una teoría unificada o teoría del todo.

Figura 18. Stephen Hawking fue originariamente creyente de una Teoría del Todo.
Algunos científicos han tachado a las teorías de cuerdas y de supercuerdas como pseudociencia(afirmación, creencia o práctica que es presentada como científica y fáctica, pero que es incompatible con el método científico.), es decir como algo falso, imposible de comprobarse experimentalmente y obtener un beneficio de ello.
Comentarios
Publicar un comentario